Here you find detailed protocols for the different soil health assessments, which are also included in the "Beweisstück Unterhoe" app.
Purpose: to estimate soil texture (sand, silt, clay proportions) by hand, which influences many soil properties (water retention, nutrient supply, workability) and to get in first contact with the soil.
Material needs: Digging spade, water (best in a spray bottle), tarp / bin bag /tray
Time estimated: 10 minutes
Step-by-step instruction:
Info: “Gritty” feels like (parts) of sandpaper/ can feel individual kernels,
“smooth” feels like wet flour or baby-powder.
Video tutorial: https://www.youtube.com/watch?v=W0osjN0t-Ho (To open the video, do not click on the link, but copy and paste it into your browser)
Link to Flowchart:
https://www.nrcs.usda.gov/sites/default/files/2022-11/texture-by-feel.pdf
Figure 1 Soil texture by feel instruction. https://www.nrcs.usda.gov/sites/default/files/2022-11/texture-by-feel.pdf
Thien, S. J. (1979). A flow diagram for teaching texture by feel analysis. Journal of Agronomic Education, 8(1), 54–55. Modified and reproduced in USDA Soil Texture by Feel. Retrieved from https://www.nrcs.usda.gov/sites/default/files/2022-11/texture-by-feel.pdf
PDF Version:
Purpose: to assess soil structure quality, rooting conditions, and porosity by examining soil aggregates and layers, key factors affecting most soil functions.
Material needs:
VESS score chart, digging spade, ruler, tarp / bin bag /tray, camera (on phone)
Time estimated: 20 minutes
Step-by-step instruction:
Video tutorial: https://www.youtube.com/watch?v=y5x6Er-L-3E (To open the video, do not click on the link, but copy and paste it into your browser)
Form
Aggregates intact, easily recognisable, permeable surface /
Aggregates partially washed out, surface still rough or uneven /
Aggregates washed out, surface sealed, silted, or compacted, less permeable /
Closed crust, deposited sediments, compacted, very poorly permeable /
Rocks / Bad smell / Plow pan / Undecomposed residues / Straw mat / Difficulty digging / Rust stains / Plastic pieces / None
Record the following values for each layer separately:
All soil types but clayey or sandy: rounded / angular to rounded / angular / sharp-edged
Clayey soil: rounded / angular to rounded / angular or sharp-edged / Very sharp-edged with conchoidal fracture
Sandy soil: No aggregates, only individual grains / rounded / angular to rounded / angular or sharp-edged
Porous, many pores / few pores, macropores and cracks possible / dense, no pores or only individual macropores or cracks
All soil types but clayey or sandy: disintegrates easily, flaky, crumbly, unstable/ little force, stable / great force, hard
Clayey soil: Can be crushed with little force / Can be crushed with more force, but only with the fingers / Can only be crushed with a lot of force of the whole hand
Sandy soil: Disintegrates by itself / Some cohesion, can be crushed with very little force / Can be crushed with little force, stable
Many roots, evenly distributed, finely branched / Few roots, evenly distributed / Unevenly distributed, root-free zones, stunted roots, root clustering around aggregates/ none

Figure 1 VESS score chart
Burgos, S., Dakhel-Robert, N., Weisskopf, P., Johannes, A., Kellermann, L., Niggli, J., van Geijtenbeek, S., Spuhler, M., Nilles, L., Bünemann-König, E., & Heller, O. (n.d.), Weisskopf, P.. Spatenprobe. Retrieved from https://spatenprobe.ch/
Purpose: to measure earthworm abundance as an indicator of biological activity, organic matter turnover, and soil health.
Material needs: Digging spade, balance.
Time estimated: 10 minutes
Step-by-step instruction:
Form
D’Hose, T., Molendijk, L., Van Vooren, L., van den Berg, W., Hoek, H., Runia, W., ... & Ruysschaert, G. (2018). Responses of soil biota to non-inversion tillage and organic amendments: An analysis on European multiyear field experiments. Pedobiologia, 66, 18-28.
Purpose: To determine soil acidity or alkalinity, which affects nutrient availability and plant growth.
Material needs: Hellige pH indicator liquid, pH color scale, spoon
Time estimated: 5 minutes
Step-by-step instruction:
Video tutorial: https://www.youtube.com/watch?v=pHKBRuYgiok (Enable auto-translation. To open the video, do not click on the link, but copy and paste it into your browser)
Form

Figure 1 pH color scale
Pronova Analysentechnik GmbH & Co. KG. (n.d.). Hellige pH meter: Simple soil testing kit. Retrieved from Hellige pH meter | pH Measuring Systems | Agricultural Measuring | Products | Pronova
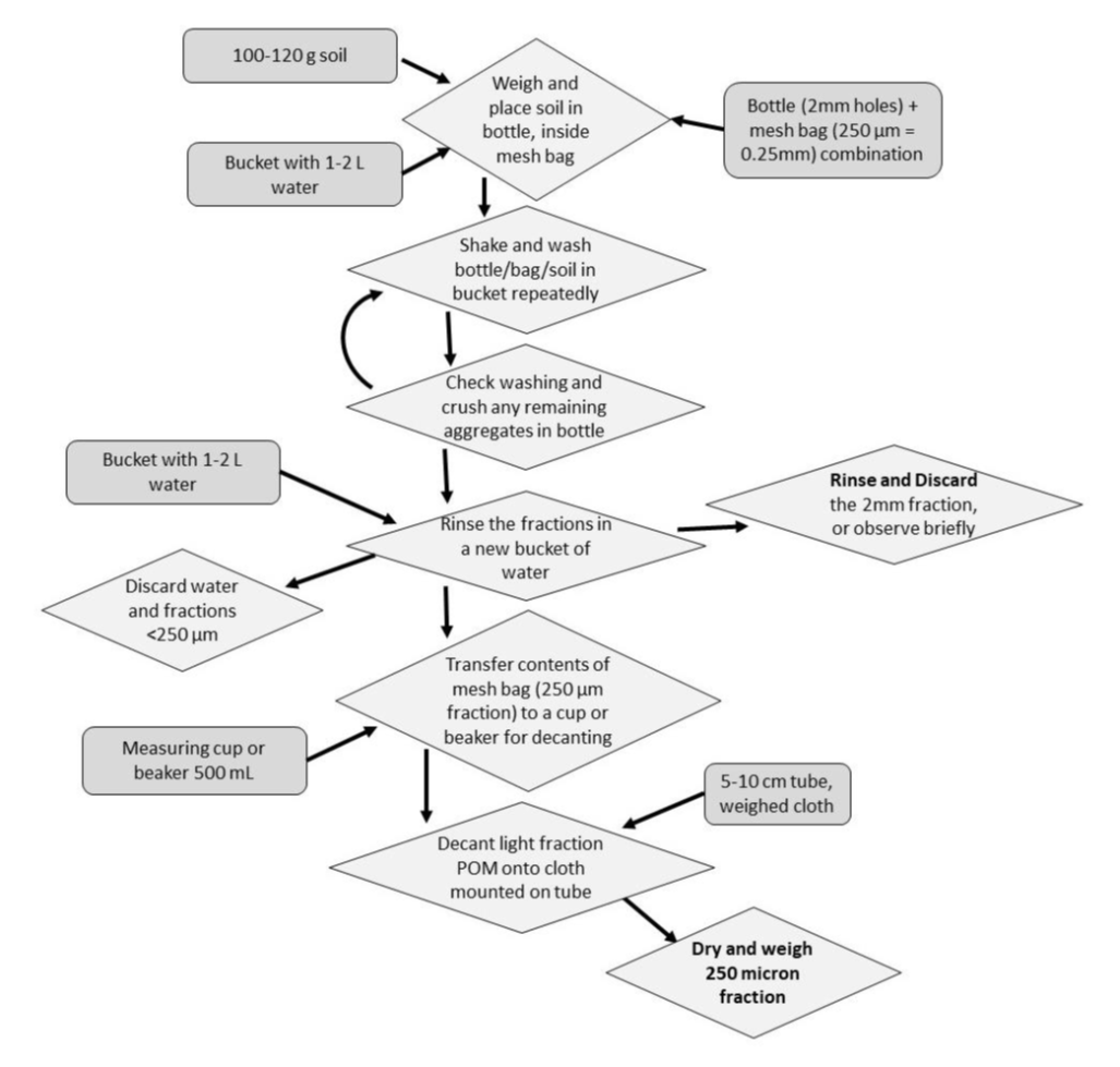
Purpose: to estimate the amount of easily decomposable organic matter, an important source of energy for soil organisms and a driver of soil fertility.
Material needs:
Plastic bottle with 2 mm holes, 250-micron mesh bag, pre-weighed cloth, tube (e.g. cut-open plastic bottle) and rubber bands to mount cloth on, bucket, water (approx. 3-5 L), decanting cup (e.g., beaker with volume approx. 300-500 mL), ideally a spray bottle, one balance that is able to weigh 100 g of soil with precision of one decimal (0.1), and if available another balance that is able to weigh to a precision of 10 (0.01 g) or 1 mg (0.001)), spoon, ruler.
Time estimated: 20 minutes
Step-by-step instruction:
Video tutorial: https://youtu.be/cL_nWS_xWAw (To open the video, do not click on the link, but copy and paste it into your browser)

Figure 3 Flowchart for the streamlined POM method instructions.
Form
McKnight Foundation, Soil Health Evaluation Manual, Manual of Protocols: Soil Health Assessment, Version 6.4 July 2020
Purpose: to identify compacted soil layers that may restrict root growth and water infiltration.
Material needs: metal rod (we used a 4mm rod from Bauhaus cut to 40cm), ruler
Time estimated: 5 minutes
Step-by-step instruction:
Form
Note penetration resistance score:
0 – No resistance: Rod enters easily and can penetrate fully (no compaction perceived).
1 – Slight resistance: Rod enters with minor effort; continuous penetration.
2 – Moderate resistance: Noticeable effort; may hit a thin compacted layer; penetration often slows/stops around 10–20 cm.
3 – High resistance: Rod enters only with strong effort; penetration limited to ~5–10 cm.
4 – Very high resistance / refusal: Rod will not enter or bends readily at the surface.
Depth of resistances (record several if multiple exist): _______
Purpose: to measure how quickly water enters the soil, reflecting soil structure, compaction, and the risk of runoff or erosion.
Material needs:
Ring (16 cm diameter) with marked lines (to know volume), piece of wood, hammer, water (min. 2L), stopwatch (on phone)
Time estimated: 80 minutes, time needed can vary, depending on the soil properties.
Step-by-step instruction:
Video tutorial: https://www.youtube.com/watch?v=YsEYs3YfkKE / https://www.youtube.com/watch?v=3PSroyhfXDM (To open the video, do not click on the link, but copy and paste it into your browser)
Form
Time until water reached line 4: _______
Purpose: to give a visual and engaging measure of soil biological activity and organic matter decomposition.
Material needs: Underpants (Coop Naturaline Herren Slip weiss S), spade, something to mark location, phone to photograph
Time estimated: 10 minutes
Step-by-step instruction:
Purpose: to give a visual and engaging measure of soil biological activity and organic matter decomposition.
Material needs: Underpants (Coop Naturaline Herren Slip weiss S), spade, something to mark location, phone to photograph
Time estimated: 10 minutes
Step-by-step instruction:
Video tutorial: https://www.youtube.com/watch?v=Wk_L34ufHg4; https://www.youtube.com/watch?v=5W1wE7obF10 (To open the video, do not click on the link, but copy and paste it into your browser)

Figure 3 Degradation degree of soil underpants.
Form
Beweisstück Unterhose. (2025, August). Anleitung 2024 [PDF]. Retrieved from https://www.beweisstueck-unterhose.ch/images/content/Aktion2024/2024_BSUH_Anleitung_A4_De_3-kombiniert.pdf
Falls du kein Smartphone besitzt oder aus anderen Gründen lieber mit einem PC teilnimmst, navigiere zur Karte.